所在位置: 首页»
科研进展

洪水灾害每年威胁着数百万人的生命,是世界上造成经济损失最为严重的自然灾害之一。随着全球气候变化以及极端天气事件的频发,全球每年遭受洪水威胁的人口比例还在增加。完备的全球洪水事件集将有助于分析全球洪水的分布特征,进而更好地制定防灾减灾政策。
已有的全球洪水灾害数据主要基于历史记录,水文模型模拟和遥感观测等方式获取。历史记录数据包括达特茅斯洪水观测站 (DFO)、国际灾害数据库(EM-Dat)、慕尼黑再保险公司的NatCatSERVICE和Sigma数据库。DFO主要记录了全球发生的大规模洪水事件,空间位置相对较粗;EM-Dat数据库记录了全球不同国家洪水事件以及造成的影响,但缺乏对应的空间位置信息;NatCatSERVICE 和 Sigma 数据库均由再保险公司开发,数据访问权限有限;水文模型模拟形成的全球洪水灾害数据由于受基础输入数据的限制,与实际发生的洪水事件存在一定的差异;基于光学遥感影像提取洪水灾害事件容易受到恶劣天气的影响,使洪水数据的完整性和准确性受到影响。
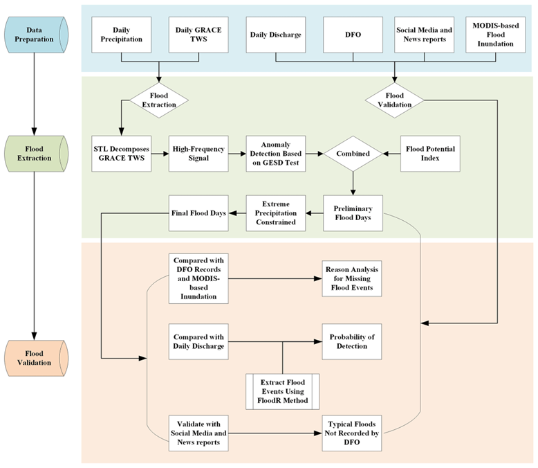
为此,学院刘凯教授团队提出了基于日GRACE TWS数据和降水数据的洪水事件检测方法。GRACE重力卫星可以监测到陆地水储量的变化,为开展洪水灾害事件反演提供了宝贵的观测数据。团队结合高频滤波,异常检测以及洪水潜力指数等方法,形成了2002年4月1日至2016年8月31日全球因极端降水导致的洪水数据产品,并采用DFO,MODIS以及GRDC径流数据对产品数据进行了验证。结果显示,基于GARCE提取的洪水事件能覆盖DFO所记录洪水事件的81%,MODIS所提取洪水事件的87%;与GRDC提取的洪水事件相比,检测率(POD)超过0.5以上的流域占比为62%。研究同时选取被社交媒体记录但是未被DFO、MODIS记录的典型洪水事件进行对比,发现基于GRACE数据和降水数据的洪水产品数据能很好地补充被DFO和MODIS遗漏的洪水事件,为全球洪水的大尺度归因研究提供了重要的数据基础,同时也为全球大尺度洪水风险防范政策的制定提供了重要的数据支撑。
该工作于2023年2月发表于国际知名期刊Earth System Science Data(地球科学一区Top期刊)。betway88西汉姆联为论文的第一单位,张建新博士生为论文的第一作者,刘凯老师为论文通讯作者。该研究得到国家自然科学基金项目(41771538)的资助。

图 1 基于 GRACE 重力卫星数据和降水数据的全球洪水事件提取流程

图 2 全球累计洪水日数和事件的空间分布:(a) 2002年4月1日至2016年8月31日的全球洪水日数;(b) 基于连续洪水日划分的全球洪水事件;(c) 连续2个洪水日之间的间隔不超过3天算一场洪水事件对应的全球分布;(d) 连续2个洪水日之间的间隔不超过5天算一场洪水事件对应的全球分布
论文引用
Jianxin Zhang, Kai Liu*, and Ming Wang. Flood detection using Gravity Recovery and Climate Experiment (GRACE) terrestrial water storage and extreme precipitation data (2023). Earth System Science Data, 15: 521–540, 2023.
文章链接:
https://doi.org/10.5194/essd-15-521-2023